
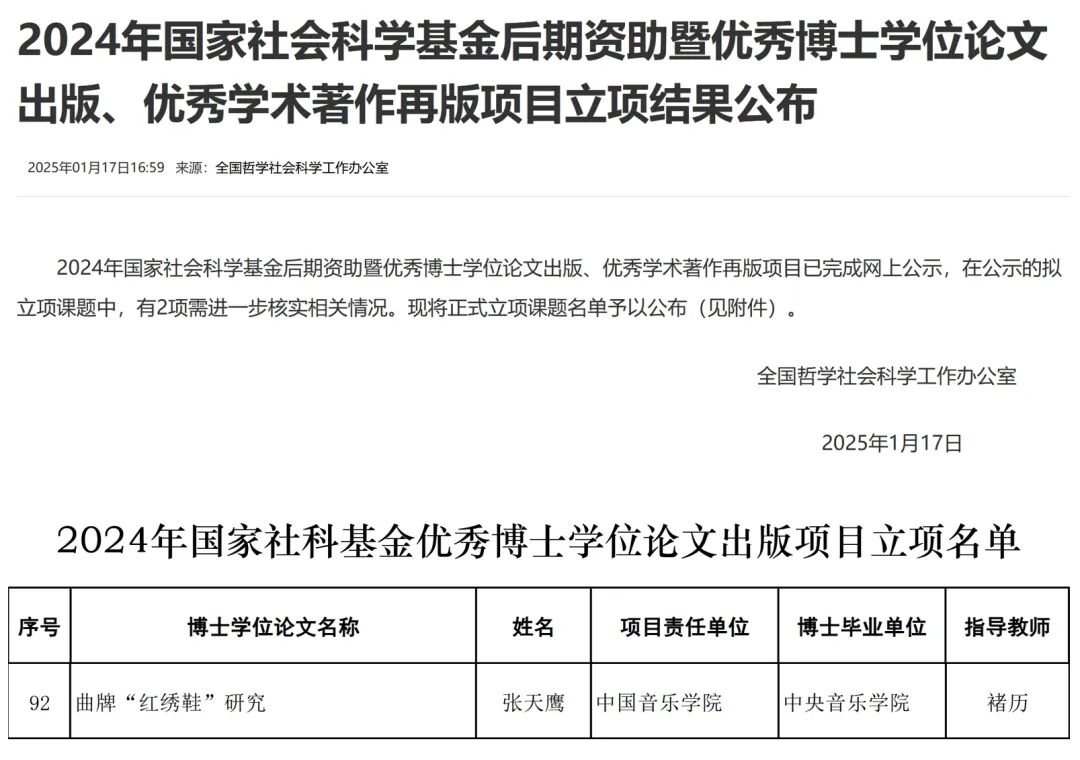
近日,全国哲学社会科学工作办公室发布相关立项通知,我校音乐学系博士毕业生张天鹰的博士学位论文《曲牌【红绣鞋】研究》获批2024年国家社科基金优秀博士学位论文出版项目。

2024年国家社科基金优秀博士论文出版项目由全国哲学社会科学工作办公室组织,面向哲学、政治学、法学、社会学、语言学、教育学、艺术学等26个学科共同参与评审,主要资助研究深入、创新程度较高的优秀博士学位论文,突出对具有较大发展潜力的优秀青年学者的科研支持,资助金额为20万元左右。经严格审议,全国共98篇优秀博士学位论文获批正式立项,其中艺术学共获批7项,音乐类仅3项。能够在如此激烈的竞争和严苛的评审中脱颖而出,难度可见一斑。


张天鹰为我校音乐学系2023届博士毕业生,研究方向为中国传统音乐,指导教师为褚历教授。张天鹰的博士学位论文《曲牌【红绣鞋】研究》,以传统音乐曲牌【红绣鞋】为研究对象,聚焦南北曲、俗曲、器乐不同类型【红绣鞋】词曲形态的分析与演化规律的总结,其成果与研究模式对人们认识中国传统音乐曲牌的整体演化规律以及“曲牌学”的建设具有积极的意义。在论文的筹备与写作过程中,褚历教授全程给予学生深入细致的学术指导,几乎每处细节都要与学生进行反复地磋商、推敲和打磨,同时在文本写作和学术规范上严格把关。褚历教授时常利用个人假期批阅论文,对每字每句、每个注释,甚至每个标点符号都耐心审阅、精心批注。他经常讲:“文章千古事,写的东西要能经得起后人的检验。”褚历教授以其严格的学术要求、一流的教学水准和丰富的指导经验为该论文的高质量完成提供了重要支撑。
我校音乐学系长期以来致力于培育富有学术潜质和创新精神的研究型人才,通过坚实的学科基础、完备的教学体系以及多元的学术平台,为学子们提供广阔的发展空间。自2019年国家社科基金优秀博士论文出版项目设立以来,我校音乐学系已先后有张春蕾(指导教师:张伯瑜)、史一良(指导教师:苗建华)的博士学位论文获批立项,获批人数已达3人(含本次),在全国艺术院校中名列前茅,充分体现了中央音乐学院音乐学系的学术影响力和学科引领力。
祝贺张天鹰博士!祝贺褚历教授!
供稿:音乐学系
责任编辑:静静